电线电缆规格型号介绍(非常全面)
2025-11-24 来自: 铜价行情公众号 浏览次数:64

(1)电线和电缆如何区分?
“电线”和“电缆”并没有严格的界限。
通常将芯数少、产品直径小、结构简单的产品称为电线。没有绝缘的称为裸电线,其他的称为电缆。
导体截面积较大的(大于6mm2)称为大电线,较小的(小于或等于6平方毫米)称为小电线,绝缘电线又称为布电线。

(2)电缆有哪些类别和特征?
1)类别:H——市内通信电缆 HP——配线电缆 HJ——局用电缆
2)绝缘:Y——实心聚烯烃绝缘 YF——泡沫聚烯烃绝缘 YP——泡沫/实心皮聚烯烃绝缘
3)内护层:A——涂塑铝带粘接屏蔽聚乙烯护套 S——铝,钢双层金属带屏蔽聚乙烯护套 V——聚氯乙烯护套

4)特征:T——石油膏填充 G——高频隔离 C——自承式
5)外护层:23——双层防腐钢带绕包销装聚乙烯外被层:33-单层细钢丝铠装聚乙烯被层:43——单层粗钢丝铠装聚乙烯被层53——单层钢带皱纹纵包铠装聚乙烯外被层; 553——双层钢带皱电气知识课堂纹纵包铠装聚乙烯外被层
(3)电缆的型号代码有哪些?
1)用途代码-不标为电力电缆,K为控制缆,P为信号缆:2绝缘代码-Z油浸纸,X橡胶,V聚氬乙烯,YJ交联聚乙烯
3)导体材料代码-不标为铜,L为铝;
4)内护层代码-Q铅包,L铝包,H橡套,V聚氯乙稀护套5)派生代码-D不滴流,P干绝缘;
6)外护层代码
7)特殊产品代码-TH湿热带,TA干热带;
8)额定电压-单位KV

(4)不同的电缆,有哪些不一样的作用?
1)SYV:实心聚乙烯绝缘射频同轴电缆
2)SYWV(Y):物理发泡聚乙绝缘有线电视系统电缆,视频(射频)同轴电缆(SYV、SYWV、SYFV)——适用于闭路监控及有线电视工程
SYWV(Y)、SYKV 有线电视、宽带网专用电缆结构:(同轴电缆)单根无氧圆铜线 物理 发泡聚乙烯(绝缘)(锡丝)(铝)聚氯乙烯(聚乙烯)申气知识课堂
3)信号控制电缆(RVV护套线、RVVP屏蔽线)——适用于楼宇对讲、防盗报警、消防、自动抄表等工程
RVVP:铜芯聚氯乙烯绝缘屏蔽聚氯乙烯护套软电缆 电压300V1300V2-24芯——用途:仪器、仪表、对讲、监控、控制安装

4)RG:物理发泡聚乙烯绝缘接入网电缆——用于同轴光纤混合网(HFC)中传输数据模拟信号
5)KVVP:聚氯乙烯护套编织屏蔽电缆——用途:电器、仪表、配电装置的信号传输、控制、测量
6)RVV(227IEC52153)聚氧乙烯绝缘软电缆——用途:家用电器、小型电动工具、仪表及动 力照明
7)AVVR 聚氧乙烯护套安装用软电缆
8)SBVV HYA 数据通信电缆(室内、外)——用于电话通信及无线电设备的连接以及电话配线网的 分线盒接线用
9)RV、RVP 聚氯乙烯绝缘电缆
10)RVS、RVB -适用于家用电器、小型电动工具、仪器、仪表及动力照明连接用电缆
11)BV、BVR 聚氯乙烯绝缘电缆——用途:适用于电器仪表设备及动力照明固定布线用
12)RIB 音箱连接线(发烧线)

13)KVV 聚氧乙烯绝缘控制电缆—— 用途:电器、仪表、配电装置信号传输、控制、测量
14)SFTP 双绞线 传输电话、数据及信息网
15)UL2464 电脑连接线
16)VGA 显示器线
17)SYV 同轴电缆 无线通信、广播、监控系统工程和有关电子设备中传输射频信号(含综合用同轴电缆)
18)SDFAVP、SDFAVVP、SYFPY 同轴电缆,电梯专用
19)JVPV、JVPVP、JVVP 铜芯聚氧乙烯绝缘及护套铜丝编织电子计算机控制电缆
(5)电力电缆铠装和外护套数字是什么?
0 无
1 联锁铠装纤维外被;
2 双层钢带聚氯乙烯外套;
3 细圆钢丝聚乙烯外套;
4 粗圆钢丝;
5 皱纹(轧纹)钢带
6 双铝(或铝合金)带;
7 铜丝编织;
8 钢丝编织

(6)电线电缆应用于哪些地方?
1)电力系统
电力系统采用的电线电缆产品主要有架空裸电线、汇流排(母线)、电力电缆(塑料线缆、油纸电缆(基本被塑料电力电缆代替)、橡套线缆、架空绝缘电缆)、分支电缆(取代部分母线)、电磁线以及电力设备用电气装备电线电缆等。
2)信息传输系统
主要有市话电缆、电视电缆、电子线缆、射频电缆、光纤缆、数据电缆、电磁线、电力通信或其他复合电缆等。电气和识课室
3)机械设备、仪器仪表系统
此部分除架空裸电线外几乎其他所有产品均有应用,但主要是电力电缆、电磁线、数据电缆、仪器仪表线缆等。电气知识课堂
(7)电线电缆产品有哪些?
1)裸电线及裸导体制品
本类产品的主要特征是:纯的导体金属,无绝缘及护套层,如钢芯钼绞线、铜铝汇流排、电力机车线等;加工工艺主要是压力加工,如熔炼、压延、拉制、绞合/紧压绞合等;产品主要用在城电气和识课堂郊、农村、用户主线、开关柜等。
2)电力电缆
本类产品主要特征是:在导体外挤(绕)包绝缘层,如架空绝缘电缆,或几芯绞合(对应电力系统的相线、零线和地线),如二芯以上架空绝缘电缆,或再增加护套层,如塑料/橡套电线电缆。
主要的工艺技术有拉制、绞合、绝缘挤出(绕包)、成缆、铠装、护层挤出等,各种产品的不同工序组合有区别。
产品主要用在发、配、输、变、供电线路中的强电电能传输,通过的电流大(几十安至几干安)、电压高(220V至500kV及以上)。

3)电气装备用电线电缆
该类产品主要特征是:品种规格繁多,应用范围广泛,使用电压在1kV及以下较多,面对特殊场合不断行生新的产品,如耐火线缆、阻燃线缆、低烟无卤/低烟低卤线缆、防白蚁、防老线缆、耐油/耐寒/耐温/耐磨线缆、医用/农用/矿广用线缆。
4)通信电缆及光纤
从过去的简单的电话电报线缆发展到几干对的话缆、同轴缆、光缆、数据电缆,甚至组合通信缆等。该类产品结构尺寸通常较小而均匀,制造精度要求高。
5)电磁线(绕组线)
主要用于各种电机、仪器仪表等。
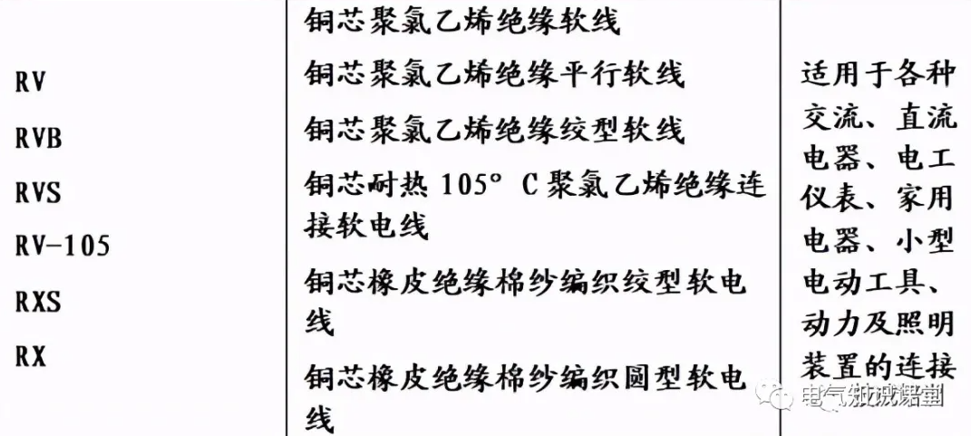
(8)电线电缆规格型号都有哪些?
RY 聚乙烯绝缘软线
BV 铜芯聚氯乙烯绝缘电线
RV 铜芯聚氯乙烯绝缘安装软线
RV铜芯氧乙烯绝缘连接电缆(电线)
BLV 铝芯聚氯乙烯绝缘电线
BYR 聚乙烯绝缘软电线
BVR 铜芯聚氯乙烯绝缘软线

RVVB铜芯聚氯乙烯绝缘聚氨乙烯护套平形连接软电缆
RV-105铜芯耐热1050C聚氨乙烯绝缘聚氯乙烯绝缘连接软电缆
AF-205AFS-250AFP-250镀银聚氧乙氟塑料绝缘耐高温-60oC~250oC连接软电线
(9)电线电缆规格表示法是什么含义?
规格采用芯数、标称截面和电压等级表示
1)单芯分支电缆规格表示法:同一回路电缆根数*(1~标称截面).0.6/1kV。
如:4“(1~185)+1*95 0.6/1kV
2)多芯绞合型分支电缆规格表示法:同一回路电缆根数*标称截面.0.6/1kV.
如:4* 185+1"95 0.6/1kV
3)电线电缆规格型号说明:



注:
B(B)——第一个字母表示布线,第二个字母表示玻璃丝编制。
V(V)——第一个字母表示聚乙烯(塑料)绝缘,第二个字母表
示聚乙烯护套。
L(L)——铝,无L则表示铜
F(F)——复合型
R——软线
S——双绞
X——绝缘橡胶